投资者关系
首页 > 合规
   
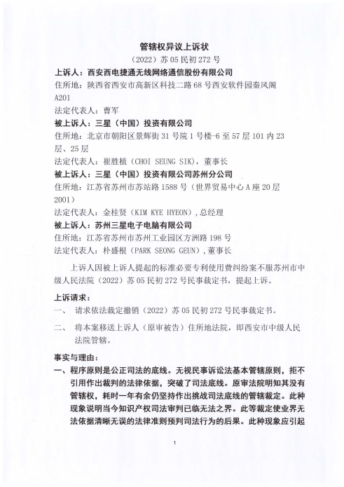
西电捷通就三星诉西电捷通标准必要专利使用费案管辖异议一审裁定(2022)苏05民初272号的上诉状原文
西电捷通 发布时间:2024-10-31 14:40:31

​※基于西安西电捷通无线网络通信股份有限公司合规指南,公开以下涉西电捷通标准必要专利的判决、裁定等法律文书。

  

点击阅读 三星诉西电捷通标准必要专利使用费案司法文书(2022)苏05民初272号、(2024)最高法知民辖终229号

 













如需转载,请注明出处。
 
新闻与活动
了解更多
我们的观点
了解更多
 
联系我们 法律声明 隐私政策 网站地图            版权所有© 2024 西电捷通      陕公网安备61019002000224号 陕ICP备12000679号-4